同济大学刘立峰团队报道糖尿病性骨质疏松诊疗一体化纳米探针并揭示成骨细胞铁死亡在该病进展中的关键作用,成果发表于《生物材料》
来源:医学院
时间:2025-10-17 浏览:
糖尿病性骨质疏松症(Diabetic osteoporosis,DOP)作为糖尿病一种严重的代谢性骨并发症,是糖尿病患者脆性骨折的主要原因之一。临床研究表明,早期诊断和及早干预能有效延缓糖尿病性骨质疏松症的发展。然而,目前临床治疗策略仅为“头痛医头、脚痛医脚”,即分别独立治疗糖尿病和骨质疏松症,忽略了其发生发展的内在联系,因此难以在根本上逆转糖尿病性骨质疏松症的进展。
近日,同济大学医学院、附属东方医院创伤骨科刘立峰团队于《生物材料》(Biomaterials)在线发表了题为“An activatable polymeric nano-spy for reversing the progression of diabetic osteoporosis”的研究论文。该研究开发了一种骨质疏松区域靶向糖尿病微环境激活的纳米诊疗探针,同时实现了糖尿病性骨质疏松症的早期诊断和高效治疗的双重目标。

该纳米诊疗探针是通过两亲性共聚物PLGA-TK-cRGD与荧光染料Cy5(诊断)和药物Fer-1(治疗)自组装制备(图1)。这种创新设计利用了早期糖尿病性骨质疏松症独特的病理生理学环境,其特征是活性氧(ROS)水平升高和整合素受体αvβ3的过度表达。该纳米探针可以通过靶向αvβ3主动富集于骨质疏松部位,并经局部升高的ROS激活后促进诊断与治疗药物的快速释放,从而实现糖尿病性骨质疏松症的高特异性早期诊断与高效治疗。

图1. 纳米探针用于糖尿病性骨质疏松诊疗一体化研究示意图
实验结果表明(图2),相较于常规的影像学诊断方式,该纳米探针对糖尿病性骨质疏松的早期成像具有更明显的对比度。同时,该纳米探针在糖尿病性骨质疏松的疗效方面也表现出极佳的治疗效果。相较于治疗前以及常规治疗方式,该纳米探针具备逆转骨质疏松进展的能力,即恢复至正常骨量水平。
图2. 纳米探针对糖尿病性骨质疏松早期成像和逆转进展的能力
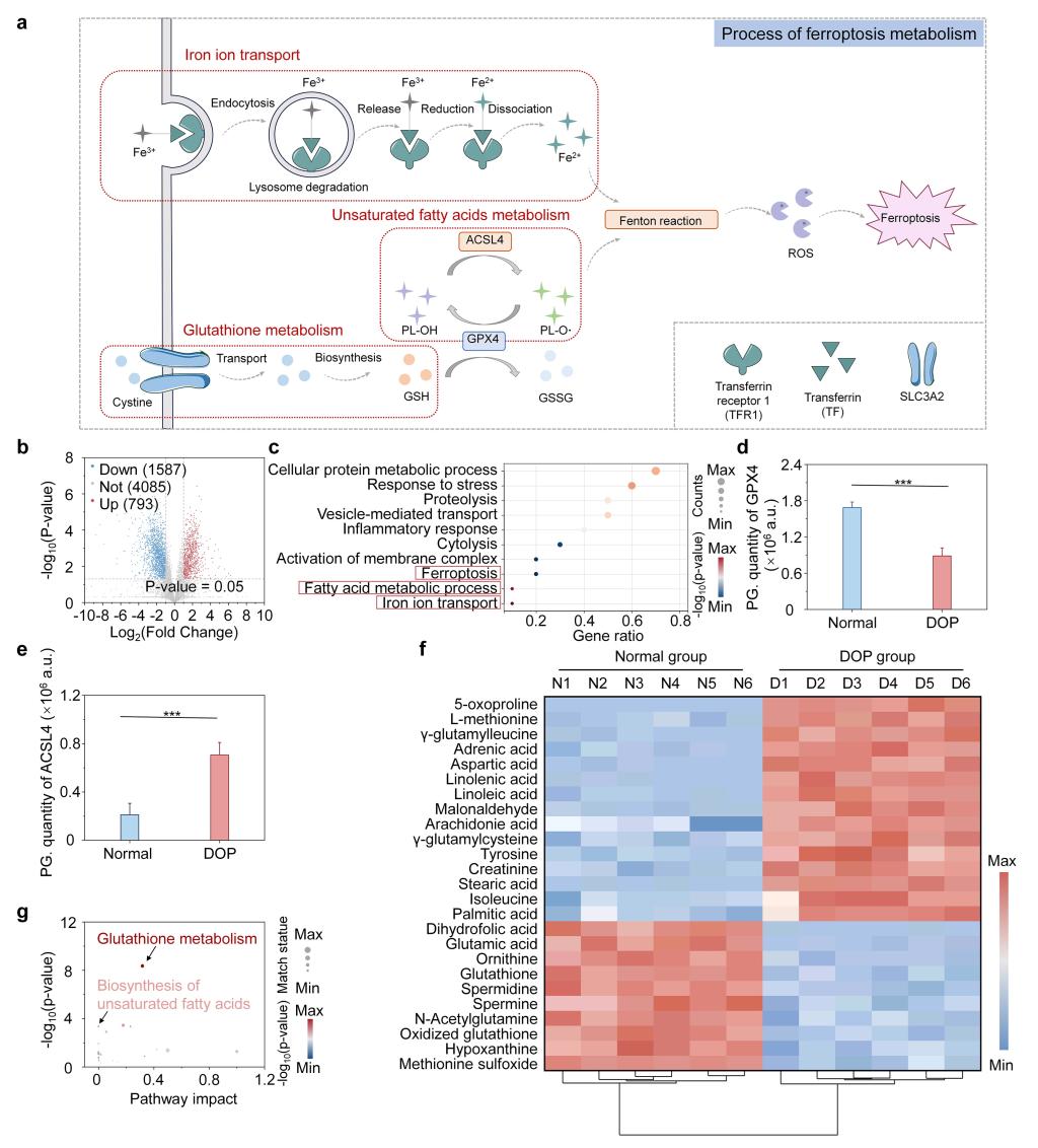
此外,该项研究还对糖尿病性骨质疏松症的发病机制进行深入研究。通过蛋白组学和代谢组学的手段,揭示了成骨细胞的铁死亡在糖尿病性骨质疏松进展中的重要作用(图3)。

图3. 成骨细胞的铁死亡在糖尿病性骨质疏松进展中作用的机制研究
综上所述,该项研究不仅为糖尿病性骨质疏松症的早期特异性诊断和高效治疗提供了潜在的纳米药物,而且为用于早期疾病干预和个体化精准治疗策略的纳米递送系统的临床前研究提供了新思路。
同济大学医学院、附属东方医院为论文第一通讯单位,附属东方医院创伤骨科刘立峰副教授为论文通讯作者,中国科学技术大学苗庆庆教授、安徽农业大学李庆教授为共同通讯作者,李沈华博士为第一作者,何志博硕士为共同第一作者。该研究得到了国家自然科学基金等多项基金的资助。
论文链接:https://doi.org/10.1016/j.biomaterials.2025.123637