高绍荣、张勇课题组破解生命初始的核小体重塑模式,相关研究成果发表于《细胞研究》
来源:生命科学与技术学院
时间:2022-04-19 浏览:
4月15日,生命科学与技术学院教授高绍荣和张勇课题组合作,在《细胞研究》(Cell Research)杂志在线发表题为“受精后核小体的动态组织揭示小鼠合子基因组激活的调节因素(Dynamic nucleosome organization after fertilization reveals regulatory factors for mouse zygotic genome activation)”的文章。首次从染色质上核小体位置的角度揭示了小鼠受精后12小时内父母染色质重新组建的动态过程和调控机制,强调了以组蛋白为基础的染色质状态调控对于正常发育过程的重要意义,揭示了生命初始阶段的调控秘密。

对于哺乳动物等真核生物来说,作为遗传物质的DNA需要缠绕在组蛋白上,形成染色质的基本结构单位——核小体。核小体也是染色质的一级结构,是染色质后续凝集形成更复杂空间结构的基础,也影响着基因组上的转录活性。细胞内染色体对于遗传信息的记录与体现就像是古代文明中的结绳记事,DNA分子像是一条长长的绳子,是信息记录的物质基础。核小体就是绳子上最基础的绳结,是细胞内遗传信息记录和传递的基础结构,在不同类型的细胞中具有分布模式上的差异。在精子发生过程中,核小体内的组蛋白被精子独有的鱼精蛋白所取代,从而使得染色质可以被压缩到一起,呈现高度凝集状态。在生命初始的受精过程中,这种高度压缩的染色质会崩解,鱼精蛋白被组蛋白取代,重新形成一般状态的核小体结构,进而完成染色质的重塑,为合子基因组的激活(zygotic genome activation,ZGA)创造基础。但是长久以来,上述变化在基因组水平上如何发生发展,受到何种因素调控,一直不清楚。
“我们做的工作就是搞清楚配子中结成一团的绳子怎样解开,重新打上新的绳结,准备好遗传信息的传递。” 高绍荣介绍,但是这个过程变化非常快,需要精细到小时去看,还要把父母不同来源的基因组区分开,更重要的是必须要解决检测技术的微量化。
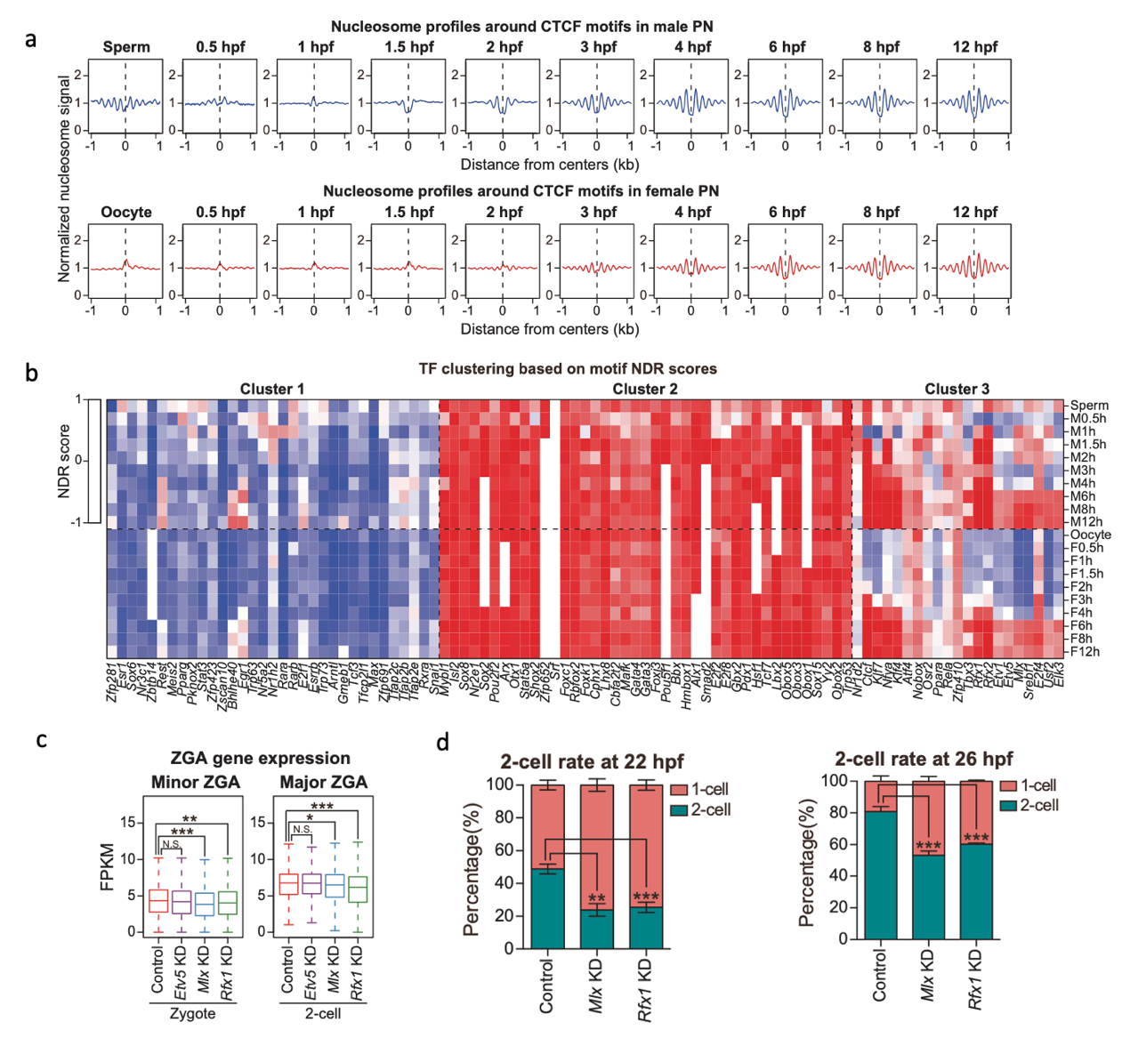
研究团队研发出一种在低起始量(甚至单细胞)上检测基因组核小体排布的新技术(ULI-MNase-seq,已获批专利),并开发出一套专门针对核小体数据的分析流程NEPTUNE。高绍荣介绍,利用显微操作,我们将受精后0.5小时至12小时9个连续时间点的雌雄原核进行手动分离,并对这些原核与配子细胞进行核小体排布检测,从而首次完成了受精前12小时核小体动态重塑的精细描绘,并发现了父源基因组在受精后1小时左右就能够完成鱼精蛋白到组蛋白的替换,而雄原核上转录活性相关的核小体缺失区域(Nucleosome depleted region,NDR)建立也更迅速。

图1、受精过程中核小体排布模式建立
研究团队进一步探索了影响早期核小体排布的因素。分析发现,DNA序列中GC含量(鸟嘌呤和胞嘧啶比例)对于核小体占有率有显著影响,组蛋白上的乙酰化修饰,对于核小体NDR的形成可能具有调控作用。另外研究团队分析发现,一些转录因子会在受精过程中逐步取代核小体,结合在基因组的特定序列区域,并可能参与了更为广泛的启动子区域核小体NDR形成与特定基因转录激活。研究人员分别敲降了其中两个转录因子Mlx及Rfx1,发现Mlx可以调控合子时期ZGA的发生,而Rfx1可以显著影响2-细胞时期的ZGA。

图2、转录因子影响核小体排布与ZGA
“我们的研究首次绘制了小鼠雌雄原核受精过程中核小体排布高分辨率图谱,发现了核小体排布的建立模式规律,并对预测了新的调控因子。受精过程的核小体重排过程,是生命初始阶段调控奥秘探索的重要环节,不仅对发育生物学很重要,对于辅助生殖和人类生殖健康也非常重要。”高绍荣介绍,这项研究对于人们理解表观遗传学修饰在代际之间的传递,及对胚胎发育过程中基因表达的调控作用提供了有力的支持。
同济大学王晨飞、陈川、刘晓雨、李翀为论文的共同第一作者,高绍荣、张勇及高亚威为论文的共同通讯作者。研究得到了科技部、基金委和上海市科委项目支持。