“感谢各位老师在如此困难的情况下参与我的论文答辩,这是我终生难忘的经历。”3月18日,同济-柏林工大研究生双学位项目答辩会如期举行,德方学生毕高福(BIGANIAKOV ILDAR)刚刚新冠肺炎痊愈,仍坚持准时完成了学位论文的线上答辩,其出色的成果被答辩委员会一致推荐为优秀毕业论文。这是同济大学建筑与城市规划学院进入准封闭管理的第十天,也是靠谱人(建筑与城市规划学院英文简称为CAUP,音同“靠谱”)在学院度过的平凡而又温馨的一天。

3月9日,学院接到上级通知,严格落实学校防疫政策和要求,主动发挥“靠谱”特长,给紧张的疫情防控工作增添了无限温暖。
靠谱党员带头,践行初心使命
面对突如其来的疫情,学院党委书记和院长牵头,紧急成立建筑与城市规划学院防疫工作领导小组,对各条块工作进行分工,确保师生工作学习、生活设施得到保障。
学院党委书记等中层干部带头留守,靠前指挥,落实学校党委要求,充分发挥党员模范带头作用,带领留校师生攻坚克难,确保学院各项工作要求得到有效落实,在疫情防控工作中践行初心使命。

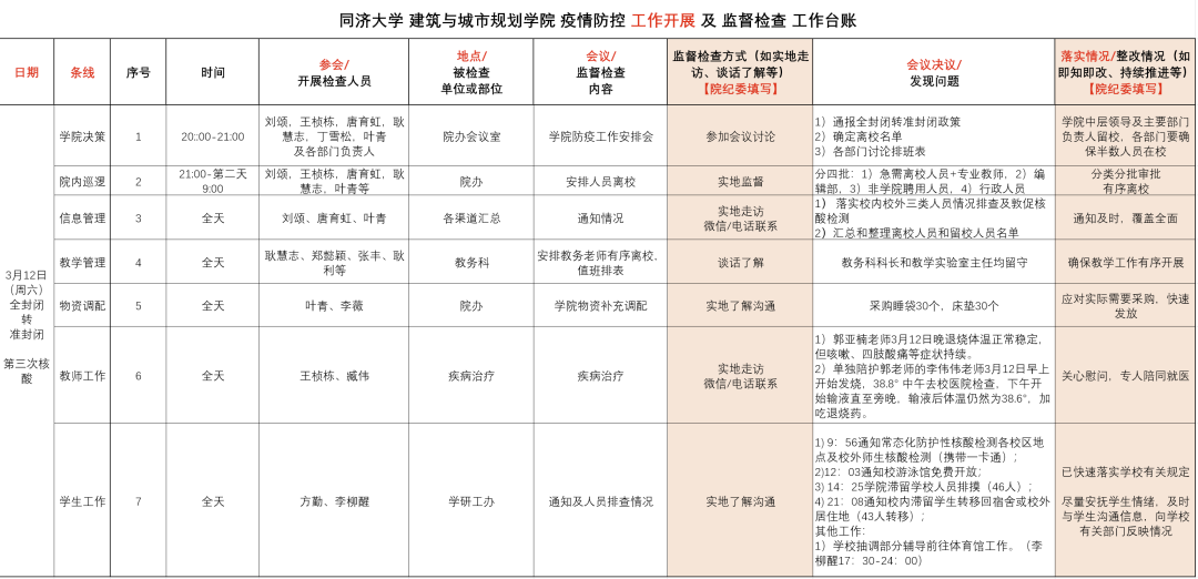
学院建立工作日报制度,通过在线协作文档,从学院决策、院内巡逻、信息管理、教学管理、物资调配、教师工作、学生工作七个方面每天及时记录并反馈详细情况,学院纪委将监督融入日常工作,确保学院运转有条不紊地进行。

学院还临时成立“每日靠谱在校群”,由学院党委书记每日发布学校疫情防控小组的最新消息,以便留校师生及时了解学校通报、核酸检测、生活信息等工作通知,不信谣、不传谣,共同营造科学防治、理性应对的社会氛围。

学院党委每天带头开展院内巡楼工作,从A楼到D楼,详细摸排在校师生工作学习情况,了解师生困难,安抚师生情绪,并现场解决问题。
靠谱主播上线,云端连接世界
突如其来的疫情并未阻止同学们求学的脚步。封闭管理期间,学院线上课程共开设课程276门次,其中本科生课程214门次、研究生课程62门次,教务员全覆盖听课,保障教学有序进行。

在这个因战“疫”而不同于往常的课堂中,身处各处的靠谱学子和靠谱老师们如期相会。靠谱老师们化身“主播”向学生们讲授知识。疫情下的云端课程,高质量的内容一如既往。
校园的封闭管理也并未影响同学们的脑洞与妙想以及认真的学习态度,学院图书馆和专教也有序开放,为同学们提供学习保障。通过云调研、云讨论、文献阅读等方式,大家按计划认真完成学习任务,并积极和老师交流汇报。
3月9日召开的留学生春季学期会议为目前注册在籍的国际交流生提供远程支持,就每个培养环节时间节点和要求进行了详细介绍,并对学生们个性化问题给予详细解答,积极推进不同年级学生、不同项目双学位项目进度。

疫情期间正值国家自科基金集中申报以及审核的关键时刻。学院形式审核工作组线下完成两轮纸质审核后,学校就进入了封闭管理期。为了给全院上百本申请书做好形式把关,组员以金山文档线上共同编辑的方式高效完成接下来的四轮审核。时间紧,任务重,从系统逐一下载电子申请书到流水审核再到截图点对点通知老师修改提交,全过程一气呵成,期盼着今年更多老师能成功获批。

今年在学校文科办大力支持下,学院科研管理部加强宣传社科基金申报。疫情期间,年轻教师认真斟酌申报内容,与老教授们讨论修改,认真打磨各自的申报书。作为一个工科见长的学院,今年社科基金的申报数已经提升至18项。
常态化疫情防控的同时,3月15日下午,2022年同济大学国际青年学者论坛“建筑学、城乡规划学、风景园林学分论坛”如期线上举行,至今已举办七届。国内外46位青年学者带来精彩汇报。学者们从风环境设计与研究、建筑与人工智能、绿色智慧建筑、健康城市规划、城市可持续性、城市绿地、景观设计研究和保护地治理等领域发表精彩观点、展示创新成果,引发教授与学者的热烈讨论。分论坛尾声,学院诚挚欢迎优秀青年学者加入CAUP大家庭。晚上11时,3个分论坛顺利结束。

3月18日,学院举办了我国首个城市设计本科专业的线上研讨会,建筑系、城市规划系、景观学系派出骨干教师参加。李翔宁院长在致辞中展望,未来城市设计专业要成立专业建设委员会和执行小组,构建不同层级的课程包可供学生选择,教学紧密与实践结合,把城市设计专业打造成一个跨学科平台,成为国内外一流专业。城市设计专业负责人孙彤宇教授介绍了专业培养体系、计划新开课程、师资队伍建设、专业教学改革思路、教材以及本硕贯通的衔接问题。以胡如珊系主任、周俭教授、蔡永洁教授等为代表的三系与会专家问题献计献策,内容包括城市设计专业培养什么样的人才应在学院层面达成共识,建立一套完整的教学组织架构;三系共建,共同组织参与专业教学活动;对新专业建设注重知识点的梳理;通过产教融合,如何解决师资缺口问题等。刘颂书记在总结中提出,要进一步研讨教学方案、大纲和培养目标,成立教学小组或教学委员会,建立本研一体化教学体系,集三系之力把专业办好、办强,办出同济特色。

靠谱互助暖心,师生齐心抗疫
新一轮的疫情来势汹汹,而人与人之间互帮互助的情谊更显珍贵,靠谱学院的师生们齐心抗疫,各自做好岗位工作,为抗疫尽一份自己的力量。
靠谱的老师们共同奋斗在防疫一线:紧密部署防疫工作,亲临社区指导核酸摸排,耐心安抚学生情绪,主动开车送学生就医。即使身处住校办公的艰苦环境中,一项项工作也都能在温情中有序进行。

靠谱的学子们积极投入抗疫志愿服务工作:在校的学生骨干组织学生安全返宿,传达防疫通知,陪同同学就医,身着红马甲守好学生社区这一防疫工作的前沿阵地。不在校的学生党员也心系学校:借助互联网共享文档发起了技能互助、物资共享、疫情日记活动,在校外封闭社区防疫工作中尽显同济学子的担当。还有许多学生发起援助后勤的爱心接力,用自己的方式回馈后勤人员在防疫工作中的付出与汗水。


还有靠谱留学生志愿者们,积极参与到防疫志愿者活动,为学院的留学生们送去关心和问候。在日常的防疫志愿轮转工作中,靠谱学院青年志愿者突击队认真完成每一次轮班任务,让核酸检测工作井然有序进行,也为辛劳的医护工作者们送去温暖的问候。

靠谱保障守护,留校环境温馨
封校管理期间,负责后勤保障的学院办公室老师想尽一切办法给留校师生配齐各类生活物资,用心创造温馨、安全的留校环境。院办老师悉心准备床垫、枕头等基础生活物品,学院老师有序领取,相互帮助。

心手相牵,守望相助。校园的防疫工作时刻牵动着社会各界爱心人士、企业的心。截至目前,上海骏地建筑设计事务所股份有限公司、上海开艺设计集团、中国建筑东北设计研究院有限公司等企业及施海彬、高崎、夏楠、孙屹、陶利帆等爱心人士纷纷慷慨捐助物资帮助学院有序推进防疫工作。

为了更好地照顾留校师生的身心健康,学院工会以院办为依托,组织开展了一系列有益身心的活动。3月12日是植树节,学院开展“共建靠谱共济花园”活动,老师纷纷积极参与。

每晚定时组织发放牛奶给留校师生,补充营养。每日准备蓝莓、草莓、苹果等当季新鲜水果供大家补充维生素。

每天定时号召老师们做广播操体育锻炼活动,引导老师积极参加体育锻炼,增强身体素质。

在封校管理的这十多天里,建筑与城市规划学院的老师们积极参与、乐观面对,用爱化作融融暖阳,汇聚起了共战疫情的强大正能量。广大靠谱人坚信,在党中央和学校学院的坚强领导下,一定能打赢这场疫情防控阻击战,迎来一个美好的春天!
